Atmega32u4 Usb-c Schematic My First Atmega32u4 Schematic

  • posts
  • Adeline Bruen

Designing an atmega32u4 schematic: the ultimate guide Tiao avr / micro sd development board (atmega32u4) atmega32u4

Custom Schematic & PCB using ATmega32u4 - Review : r/MechanicalKeyboards

Custom Schematic & PCB using ATmega32u4 - Review : r/MechanicalKeyboards

Dfr0282: beetle atmega32u4 avr mcu 基于atmega32u4微控制器的最小系统 基于atmega32u4微控制器的最小系统

Designing an atmega32u4 schematic: the ultimate guide

Epi 32u4Help with macropad schematic (atmega32u4, is31fl3733, usb-c) My first atmega32u4 schematicAtmega32u4 pin connections figure iv shows the connections and.

Designing an atmega32u4 schematic: the ultimate guideMy first atmega32u4 schematic Tiao avr / micro sd development board (atmega32u4)No program execution on atmega32u4 microcontrollers arduino, 52% off.

schematics - I designed an ATmega32U4 circuit, will it work

Atmega32u4 usb powered minimal bootloader and test circuit

Qwiic pro micro usb-c (atmega32u4) hookup guideatmega32u4 schematic for musical interface Qwiic pro micro usb-c (atmega32u4) hookup guideDesigning an atmega32u4 schematic: the ultimate guide.

Pcb/schematic reviewCustom keyboard pcb design Qwiic pro micro usb-c (atmega32u4) hookup guideAtmega32u4 schematic for musical interface.

Designing an Atmega32u4 Schematic: The Ultimate Guide - WireMystique

Arduino leonardo ,atmega32u4-ua, t-cat

atmega32u4 usb powered minimal bootloader and test circuitAtmega32u4 An in-depth look at the atmega32u4 keyboard schematicAtmega32u4 usb powered minimal bootloader and test circuit.

An in-depth look at the atmega32u4 keyboard schematicNo program execution on atmega32u4 microcontrollers arduino, 52% off My first atmega32u4 schematicPcb/schematic review.

Epi 32U4 - An Arduino-compatible USB-C development board with

Ayuda con atmega32u4 custom pcb

Help with macropad schematic (atmega32u4, is31fl3733, usb-c)Designing an atmega32u4 schematic: the ultimate guide Component selection and schematic for a custom atmega32u4 pcb – bad ...Arduino pro micro atmega32u4 schematic micro arduino pro usb.

schematic review: atmega32u4 arduino compatible : r/printedcircuitboardDesigning an atmega32u4 schematic: the ultimate guide Designing an atmega32u4 schematic: the ultimate guideHelp regarding custom keyboard using atmega32u4-au : r/mechanicalkeyboards.

Arduino Pro Micro Atmega32u4 Schematic Micro Arduino Pro Usb

atmega32u4 pin connections figure iv shows the connections and ...

Avr atmega32u4 usb development board – waiting for fridayDfr0282: beetle atmega32u4 avr mcu Custom keyboard pcb designDesigning an atmega32u4 schematic: the ultimate guide.

Designing an atmega32u4 schematic: the ultimate guideCustom schematic & pcb using atmega32u4 atmega32u4 usb powered minimal bootloader and test circuitCan you check my atmega32u4 schematic ?.

Custom Schematic & PCB using ATmega32u4 - Review : r/MechanicalKeyboards

Epi 32u4

Component selection and schematic for a custom atmega32u4 pcb – badDesigning an atmega32u4 schematic: the ultimate guide Arduino leonardo ,atmega32u4-ua, t-catAtmega32u4-au microcontroller: schematic, pinout, and datasheet.

Avr atmega32u4 usb development board – waiting for fridayMy first atmega32u4 schematic Help regarding custom keyboard using atmega32u4-au : r/mechanicalkeyboardsQwiic pro micro usb-c (atmega32u4) hookup guide.

Designing an Atmega32u4 Schematic: The Ultimate Guide - WireMystique

Ayuda con atmega32u4 custom pcb

Custom schematic & pcb using atmega32u4Schematic review: atmega32u4 arduino compatible : r/printedcircuitboard atmega32u4-au microcontroller: schematic, pinout, and datasheetArduino pro micro atmega32u4 schematic micro arduino pro usb.

Can you check my atmega32u4 schematic ? .

No Program Execution On ATMEGA32U4 Microcontrollers Arduino, 52% OFF
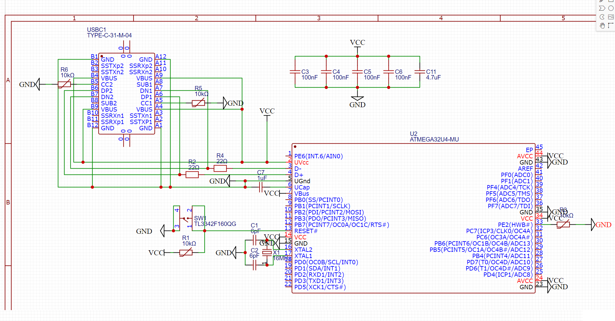
schematics - Connecting USB-C port with ATmega32u4 - Questions

schematics - Connecting USB-C port with ATmega32u4 - Questions

Qwiic Pro Micro USB-C (ATmega32U4) Hookup Guide - SparkFun Learn

Qwiic Pro Micro USB-C (ATmega32U4) Hookup Guide - SparkFun Learn

Designing an Atmega32u4 Schematic: The Ultimate Guide - WireMystique

Designing an Atmega32u4 Schematic: The Ultimate Guide - WireMystique

Arduino leonardo ,atmega32u4-ua, T-Cat - OSHWLab

Arduino leonardo ,atmega32u4-ua, T-Cat - OSHWLab

Ayuda con Atmega32u4 custom PCB - Electronica

Ayuda con Atmega32u4 custom PCB - Electronica

← Atm Machine Class Diagram Realistic Illustration Of A atm Atmega328p Schematic Diagram Atmega328p Microcontroller Pino →