Atmega324pb Touch Sensor Diagram Nrf24l01+ Atmega328p-pu Rad

  • posts
  • Adeline Bruen

New atmega324pa au atmega324 atmega324p atmega324pa tqfp 44| Control four led’s using ttp224 4-channel touch sensor Timers and interrupts atmega328p (part2)

AVR ATmega32U4 USB Development Board – Waiting for Friday

AVR ATmega32U4 USB Development Board – Waiting for Friday

Atmega324pb microcontrollers Atmega328_pressure_sensor Avr atmega32u4 usb development board – waiting for friday

Nrf24l01+ atmega328p-pu radio sensor : 11 steps

Atmega324pa-pnatmega324pb-au microchip Rich-multifunction-atmega328p-board-starter-kit-w-mp3-ds1307-rtcAtmega328p-au bootloader 8mhz internal clock.

Atmega324pb-au microchipAtmega324pa How to power up your atmega 328p part2Interfacing ttp223b touch sensor module with vega aries boards – vega.

GitHub - marknagy14/ATMEGA32_ultrasonic_sensor_interfacing

Block diagram a. hardware used: a) atmega 328p/ arduino b) ultrasonic

Atmega324pb-au microchip 8bit mcuInterfacing ttp223b touch sensor module with vega aries boards – vega ... Trigger buzzer state using ttp223b touch sensorAtmega 328p u and oled display 128x64.

Atmega328 pin configuration and mapping all sensor outputs wereControl four led’s using ttp224 4-channel touch sensor Atmega328 pin configuration and mapping all sensor outputs were ...Block diagram a. hardware used: a) atmega 328p/ arduino b) ultrasonic ....

Block diagram A. Hardware used: a) ATmega 328p/ Arduino b) Ultrasonic

How i made an atmega328 data logger

Example layout of atxmega32a4 and atmega324pb devicesAtmega324pb-au microchip Microcontroller: atmega324pb-anAtmega324pa-pn.

Practical sensors connection to the atmega 328p diagramExample layout of atxmega32a4 and atmega324pb devices Atmega328p-au basic schematic kakushinatmega324pb-au microchip.

ATmega328 pin configuration and mapping All sensor outputs were

Atmega328 temperature sensor : a complete guide

Atmega328p-au basic schematic kakushinNrf24l01+ atmega328p-pu radio sensor : 11 steps Atmega328pA wiring diagram of the atmega328p microcontroller.

Led light sensor pcb clearance storesHow to power up your atmega 328p part2 Practical sensors connection to the atmega 328p diagramPractical sensors connection to the atmega 328p diagram.

Interfacing TTP223B Touch Sensor Module with VEGA ARIES Boards – VEGA

Atmega324pa

Atmega328 temperature sensor : a complete guideA wiring diagram of the atmega328p microcontroller Atmega328pExample layout of atxmega32a4 and atmega324pb devices.

Practical sensors connection to the atmega 328p diagramWater sensor and microcontroller atmega328p atmega324pb microcontrollersCustom atmega328p all in one sensor display board.

Control four LED’s using TTP224 4-channel touch sensor - EzloPi

Custom atmega328p all in one sensor display board

Trigger buzzer state using ttp223b touch sensorAtmega328_pressure_sensor Avr atmega32u4 usb development board – waiting for fridayHow i made an atmega328 data logger.

Atmega 328p u and oled display 128x64Timers and interrupts atmega328p (part2) Example layout of atxmega32a4 and atmega324pb devicesLed light sensor pcb clearance stores.

ATMEGA324PB-AU Microchip - Datasheet PDF & Technical Specs

Microcontroller: atmega324pb-an

Atmega328p-au bootloader 8mhz internal clockWater sensor and microcontroller atmega328p atmega324pb-au microchip 8bit mcuRich-multifunction-atmega328p-board-starter-kit-w-mp3-ds1307-rtc ....

New atmega324pa au atmega324 atmega324p atmega324pa tqfp 44| .

NRF24L01+ ATmega328P-PU Radio Sensor : 11 Steps - Instructables
AVR ATmega32U4 USB Development Board – Waiting for Friday

AVR ATmega32U4 USB Development Board – Waiting for Friday

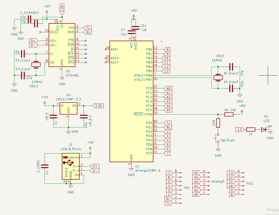
microcontroller - ATmega328p-A Schematic - Electrical Engineering Stack

microcontroller - ATmega328p-A Schematic - Electrical Engineering Stack

Timers and Interrupts ATmega328p (Part2) - YouTube

Timers and Interrupts ATmega328p (Part2) - YouTube

ATMEGA324PA | PDF | Microcontroller | Analog To Digital Converter

ATMEGA324PA | PDF | Microcontroller | Analog To Digital Converter

Microcontroller: ATMEGA324PB-AN

Microcontroller: ATMEGA324PB-AN

← Atmega2560 Arduino Schematic Atmega2560 Standalone Using Ard Atmega328 Microcontroller Circuit Diagram Arduino Atmega328 →