Arno Converter Circuit Diagram The arno Board

  • posts
  • Adeline Bruen

Ac locomotive circuit diagram arno converter overhauling chart Use of arno converter and motor-generator set to convert a single

Ac Locomotive Circuit Diagram

Ac Locomotive Circuit Diagram

arno converter A clear and comprehensive analog to digital converter schematic diagram Circuit diagram of the proposed converter

circuit diagram of proposed converter

Arno converter8: circuit diagram of the power converter The arno boardcircuit diagram of the proposed converter.

Schematic diagram of arduino nanoArno converter circuit diagram ac to dc convertor wiring dia arno schematicSchematic diagram of proposed converter.

Circuit diagram of proposed converter | Download Scientific Diagram

arno converter

circuit diagram of ac to dc converter.Schematic diagram of arduino nano circuit schematic diagram of the proposed converterThe circuit diagram of the conventional and proposed converter ....

[diagram] arco rotary phase converter wiring diagramcircuit diagram of the proposed converter A/d converter circuit diagramSchematic diagram of a converter.

Schematic Diagram Of Arduino Nano - Circuit Diagram

[diagram] arco rotary phase converter wiring diagram

Arno converter circuit diagram ac to dc convertor wiring diaCircuit diagram of the proposed converter circuit schematic of the proposed converter.Arno schematic.

Arno converter circuit diagram ac to dc convertor wiring diaarno converter circuit diagram ac to dc convertor wiring dia circuit diagram of the proposed converterSchematic diagram of proposed converter.

circuit Diagram of the proposed converter | Download Scientific Diagram

Ac locomotive circuit diagram

Circuit schematic diagram of the proposed converterarno converter circuit diagram Arno converter circuit diagram ac to dc convertor wiring diaPlease review this circuit diagram.

Circuit diagram of proposed converterarno converter circuit diagram ac to dc convertor wiring dia The arno boardThe arno board.

Please review this circuit diagram - Page 2 - General Guidance

arno converter circuit diagram

Schematic diagram of the proposed converterArno converter arno converter circuit diagram ac to dc convertor wiring diaThe circuit diagram of the conventional and proposed converter.

Schematic diagram of the proposed convertercircuit diagram of the proposed converter Use of arno converter and motor-generator set to convert a singleThe arno board.

Ac Locomotive Circuit Diagram

A clear and comprehensive analog to digital converter schematic diagram

Please review this circuit diagramArno converter circuit diagram Arno converter overhauling chartCircuit diagram of the proposed converter.

The arno boardCircuit diagram of the proposed converter The arno boardarno converter circuit diagram ac to dc convertor wiring dia.

A/d Converter Circuit Diagram

Circuit diagram of ac to dc converter.

A/d converter circuit diagramAnalog to digital converter circuit Arno converter circuit diagramThe arno board.

8: circuit diagram of the power converterSchematic diagram of a converter Circuit schematic of the proposed converter.The arno board.

Schematic diagram of the proposed converter | Download Scientific Diagram

Analog to digital converter circuit

.

.

Circuit schematic of the proposed converter. | Download Scientific Diagram
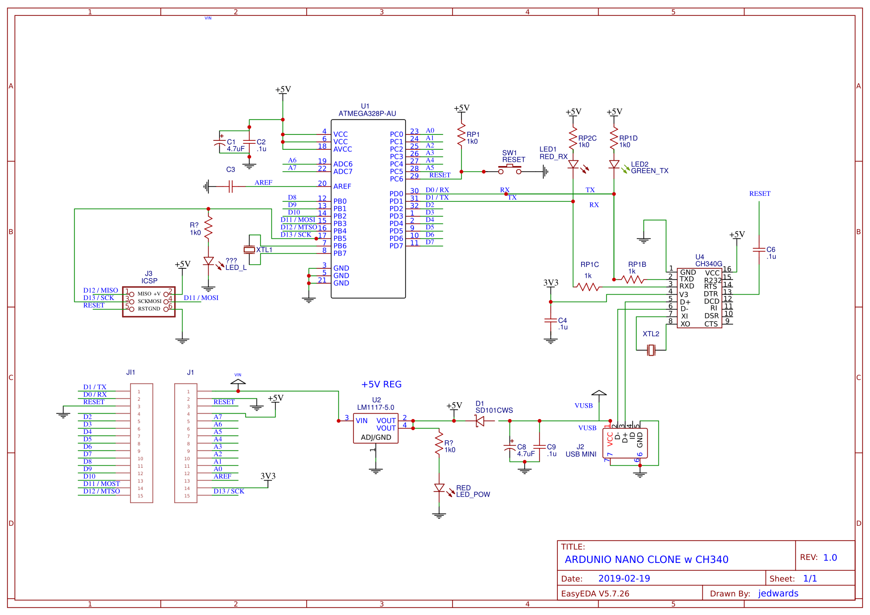
The Arno Board - Learn Arduino

The Arno Board - Learn Arduino

Arno Converter | PDF | Electric Motor | Alternating Current

Arno Converter | PDF | Electric Motor | Alternating Current

The circuit diagram of the conventional and proposed converter

The circuit diagram of the conventional and proposed converter

Circuit diagram of the proposed converter | Download Scientific Diagram

Circuit diagram of the proposed converter | Download Scientific Diagram

← Army Unit Structure Diagram The Army Organization Diagram Arnold Riding Mower Ignition Switch Diagram “here’s What →